因收到Google相关通知,网站将会择期关闭。相关通知内容

03 增删查:掌握数据处理的基本操作,以不变应万变

通过前面课时的学习,相信你已经建立了利用数据结构去完成时空转移的思想。接下来,你需要在理论思想的指导下灵活使用。其实,要想灵活使用数据结构,你需要先弄清楚数据在代码中被处理、加工的最小单位动作,也就是数据结构的基本操作,有了这些动作之后,你就可以基于此去选择更合适的数据结构了。本课时我们就先来学习数据处理的基本操作。

代码对数据的处理

我们重温一下上一课时的例子。在一个数组中找出出现次数最多的那个元素的数值。例如,输入数组 a = [1,2,3,4,5,5,6] 中,只有 5 出现了两次,其余都是 1 次。显然 5 出现的次数最多,则输出 5。为了降低时间复杂度,我们引入了 k-v 的字典的数据结构。那么问题来了,究竟是什么原因,促使我们想到了使用字典的数据结构呢?如果不使用字典,改为使用数组行不行呢?

为了回答这些问题,我们先看一下究竟此处代码需要对数据进行哪些操作。我们提到过,这段代码处理数据的核心思路是:

  • 第一步,根据原始数组计算每个元素出现的次数;
  • 第二步,根据第一步的结果,找到出现次数最多的元素。

首先,我们来分析第一步统计出现次数的处理。此时,你还不知道应该采用什么数据结构。

对于每一次的循环,你得到了输入数组中的某个元素 a[ i ] 。接着,你需要判断这个元素在未知的数据结构中是否出现过:

  • 如果出现了,就需要对出现的次数加 1。
  • 如果没有出现过,则把这个元素新增到未知数据结构中,并且把次数赋值为 1。

4SfjILfGIwwUQxq2.gif

这里的数据操作包括以下 3 个。

  • 查找: 看能否在数据结构中查找到这个元素,也就是判断元素是否出现过。
  • 新增: 针对没有出现过的情况,新增这个元素。
  • 改动: 针对出现过的情况,需要对这个元素出现的次数加 1。

接下来,我们一起分析第二步。访问数据结构中的每个元素,找到次数最多的元素。这里涉及的数据操作很简单,只有查找

因此,这段代码需要高频使用查找的功能。此时,第一步的查找动作嵌套在 for 循环中,如果你的代码不能在 O(1) 的时间复杂度内完成,则代码整体的时间复杂度并没有下降。而能在 O(1) 的时间复杂度内完成查找动作的数据结构,只有字典类型。这样,外层 for 循环是 O(n) 的时间复杂度,内部嵌套的查找操作是 O(1) 的时间复杂度。整体计算下来,就仍然是 O(n) 的时间复杂度。字典的查找是通过键值对的匹配完成的,它可以在 O(1) 时间复杂度内,实现对数值条件查找。关于字典的内容,我们在后续的课程中会详细解答。

现在,我们换个解决方案。假设采用两个数组,分别按照对应顺序记录元素及其对应的出现次数。数组对于元素的查找只能逐一访问,时间复杂度是 O(n)。也就是说,在 O(n) 复杂度的 for 循环中,又嵌套了 O(n) 复杂度的查找动作,所以时间复杂度是 O(n²)。因此,这里的数据结构,只能采用字典类型。

数据处理的基本操作

不管是数组还是字典,都需要额外开辟空间,对数据进行存储。而且数据存储的数量,与输入的数据量一致。因此,消耗的空间复杂度相同,都是 O(n)。由前面的分析可见,同样采用复杂的数据结构,消耗了 O(n) 的空间复杂度,其对时间复杂度降低的贡献有可能不一样。因此,我们必须要设计合理的数据结构,以达到降低时间损耗的目的。

而设计合理的数据结构,又要从问题本身出发,我们可以采用这样的思考顺序:

  • 首先我们分析这段代码到底对数据先后进行了哪些操作。
  • 然后再根据分析出来的数据操作,找到合理的数据结构。

这样我们就把数据处理的基本操作梳理了出来。今后,即使你遇到更复杂的问题,无非就是这些基本操作的叠加和组合。只要按照上述的逻辑进行思考,就可以轻松设计出合理的数据结构,

其实,代码对数据处理的操作类型非常少。代码对数据的处理就是代码对输入数据进行计算,得到结果并输出的过程。数据处理的操作就是找到需要处理的数据,计算结果,再把结果保存下来。这个过程总结为以下操作:

  • 找到要处理的数据。这就是按照某些条件进行查找
  • 把结果存到一个新的内存空间中。这就是在现有数据上进行新增
  • 把结果存到一个已使用的内存空间中。这需要先删除内存空间中的已有数据,再新增新的数据。

经过对代码的拆解,你会发现即便是很复杂的代码,它对数据的处理也只有这 3 个基本操作,增、删、查。只要你围绕这 3 个数据处理的操作进行分析,就能得出解决问题的最优方案。常用的分析方法可以参考下面的 3 个步骤:

  • 首先,这段代码对数据进行了哪些操作?
  • 其次,这些操作中,哪个操作最影响效率,对时间复杂度的损耗最大?
  • 最后,哪种数据结构最能帮助你提高数据操作的使用效率?

这 3 个步骤构成了设计合理数据结构的方法论。围绕第一步和第二步的数据处理的操作,我再补充一些例子帮助你理解。而第三个方面就需要你拥有足够扎实的数据结构基础知识了,我会在后面的课程中详细讨论。

数据操作与数据结构的案例

我们先来看一个关于查找的例子。查找,就是从复杂的数据结构中,找到满足某个条件的元素。通常可从以下两个方面来对数据进行查找操作:

  • 根据元素的位置或索引来查找。
  • 根据元素的数值特征来查找。

针对上述两种情况,我们分别给出例子进行详细介绍。

例 1,我们来看第二个例子,对于一个数组,找到数组中的第二个元素并输出。

这个问题的处理很简单。由于数组本身具有索引 index ,因此直接通过索引就能查找到其第二个元素。别忘了,数组的索引值是从 0 开始的,因此第二个元素的索引值是 1 。不难发现,因为有了 index 的索引,所以我们就可以直接进行查找操作来,这里的时间复杂度为 O(1)。

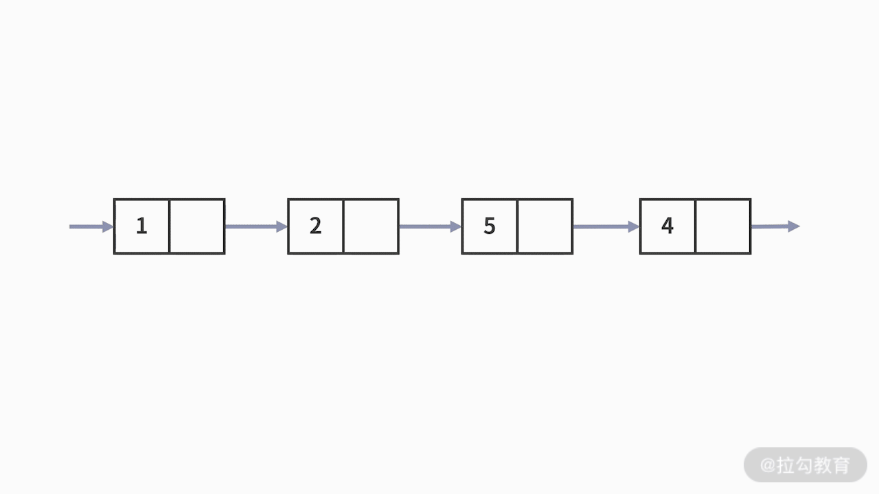
例 2,我们来看第二个例子,如果是链表,如何找到这个链表中的第二个元素并输出呢?

链表和数组一样,都是 O(n) 空间复杂度的复杂数据结构。但其区别之一就是,数组有 index 的索引,而链表没有。链表是通过指针,让元素按某个自定义的顺序“手拉手”连接在一起的。

既然是这样,要查找其第二个元素,就必须要先知道第一个元素在哪里。以此类推,链表中某个位置的元素的查找,只能通过从前往后的顺序逐一去查找。不难发现,链表因为没有索引,只能“一个接一个”地按照位置条件查找,在这种情况下时间复杂度就是 O (n)。

1.gif

例 3,我们再来看第三个例子,关于数值条件的查找。

我们要查找出,数据结构中数值等于 5 的元素是否存在。这次的查找,无论是数组还是链表都束手无策了。唯一的方法,也只有按照顺序一个接一个地去判断元素数值是否满足等于 5 的条件。很显然,这样的查找方法时间复杂度是 O(n)。那么有没有时间复杂度更低的方式呢?答案当然是:有。

2.gif

在前面的课时中,我们遇到过要查找出数组中出现次数最多的元素的情况。我们采用的方法是,把数组转变为字典,以保存元素及其出现次数的 k-v 映射关系。而在每次的循环中,都需要对当前遍历的元素,去查找它是否在字典中出现过。这里就是很实际的按照元素数值查找的例子。如果借助字典的数据类型,这个例子的查找问题,就可以在 O(1) 的时间复杂度内完成了。

例 4,我们再来看第四个例子,关于复杂数据结构中新增数据,这里有两个可能.

  • 第一个是在这个复杂数据结构的最后,新增一条数据。
  • 第二个是在这个复杂数据结构的中间某个位置,新增一条数据。

这两个可能性的区别在于,新增数据之后,是否会导致原有数据结构中数据的位置顺序改变。接下来,我们分别来举例说明。

在复杂数据结构中,新增一条数据。假设是在数据结构的最后新增数据。此时新增一条数据后,对原数据没有产生任何影响。因此,执行的步骤是:

  • 首先,通过查找操作找到数据结构中最后一个数据的位置;
  • 接着,在这个位置之后,通过新增操作,赋值或者插入一条新的数据即可。

3.gif

如果是在数据结构中间的某个位置新增数据,则会对插入元素的位置之后的元素产生影响,导致数据的位置依次加 1 。例如,对于某个长度为 4 的数组,在第二个元素之后插入一个元素。则修改后的数组中,原来的第一、第二个元素的位置不发生变化,第三个元素是新插入的元素,第四、第五个元素则是原来的第三、第四个元素。

4.gif

我们再来看看删除。在复杂数据结构中删除数据有两个可能:

  • 第一个是在这个复杂数据结构的最后,删除一条数据。
  • 第二个是在这个复杂数据结构的中间某个位置,删除一条数据。

这两个可能性的区别在于,删除了数据之后,是否会导致原有数据结构中数据的位置顺序改变。由于删除操作和新增操作高度类似,我们就不再举详细阐述了。

通过上述例子的学习之后,你就可以对它们进行组合,去玩转更复杂的数据操作了,我们再来看一个例子。

例 5,在某个复杂数据结构中,在第二个元素之后新增一条数据。随后再删除第 1 个满足数值大于 6 的元素。我们来试着分析这个任务的数据操作过程。这里有两个步骤的操作:

  • 第一步,在第二个元素之后新增一条数据。这里包含了查找和新增两个操作,即查找第二个元素的位置,并在数据结构中间新增一条数据。
  • 第二步,删除第 1 个满足数值大于 6 的元素。这里包含查找和删除两个操作,即查找出第 1 个数值大于 6 的元素的位置,并删除这个位置的元素。

因此,总共需要完成的操作包括,按照位置的查找、新增和按照数据数值的查找、删除。

5.gif

总结

好的,这节课的内容就到这里了。这一节的内容在很多数据结构的课程中都是没有的,这是因为大部分课程设计时,都普遍默认你已经掌握了这些知识。但是,这些知识恰恰又是你学习数据结构的根基。只有在充分了解问题、明确数据操作的方法之后,才能设计出更加高效的数据结构类型。

经过我们的分析,数据处理的基本操作只有 3 个,分别是增、删、查。其中,增和删又可以细分为在数据结构中间的增和删,以及在数据结构最后的增和删。区别就在于原数据的位置是否发生改变。查找又可以细分为按照位置条件的查找和按照数据数值特征的查找。几乎所有的数据处理,都是这些基本操作的组合和叠加。

练习题

下面我们给出一道练习题。对于一个包含 5 个元素的数组,如果要把这个数组元素的顺序翻转过来。你可以试着分析该过程需要对数据进行哪些操作?

在实际的工作中,如果你不知道该用什么数据结构的时候,就一定要回归问题本源。